首页
国家政策
资讯
院校库
硕士目录
网报公告
统考网报
网上确认
成绩查询
复试调剂
推免服务
信息公开
更多
教育部政策
复试分数线
管理类专硕
院校政策
研招访谈
专业学位
招生简章
博士目录
专业库
在线咨询
博士网报
取消
用户中心
注册
首页
>
相关信息
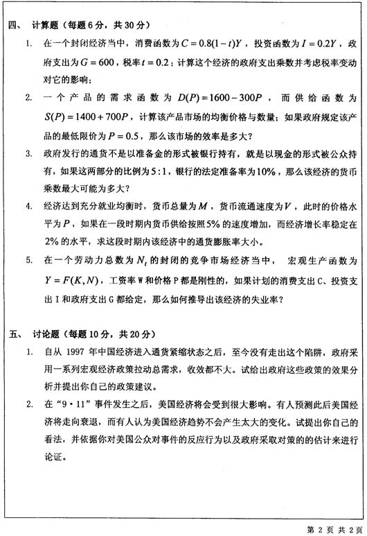
(北京师范大学)2002年经济学原理试题2
2007年07月05日
来源:考研教育网
用微信扫描二维码
分享至好友和朋友圈
近期热点
退役大学生士兵报考硕士研究生有关招生政策解读
2026年研考国家线发布
2026年研考分数查询及复试分数线汇总
2026年研招管理规定
2026研考日程表
近五年研考分数线及趋势图
招生信息
考研工具箱
查询
院校库
专业库
硕士目录
网报公告
博士目录
帮助中心
统考
报名条件
网上报名
网上确认
下载准考证
分数线
调剂
推免
推荐系统
申请指南
推免流程
专业目录
填报志愿
信息公开