黑龙江省2026年全国硕士研究生招生考试网上报名公告
分享至好友和朋友圈
黑龙江省2026年全国硕士研究生招生考试报名工作即将开始,根据教育部有关规定,结合我省实际,现将有关事项公告如下:
一、报名时间
网上报名时间为2025年10月16日至10月27日,每天9:00-22:00;网上预报名时间为2025年10月10日至10月13日,每天9:00-22:00。两阶段的报名信息均为有效报名信息,考生只保留一条有效报名数据。
二、报名流程
考生应在规定时间登录“中国研究生招生信息网”(网址:https://yz.chsi.com.cn,以下简称“研招网”)浏览报考须知,并按教育部、黑龙江省招生考试院、报考点以及报考招生单位的网上公告要求报名。
三、报名要求
1.报名前,考生必须仔细研读教育部及黑龙江省招生考试院发布的当年度硕士研究生招生考试报考文件、报名公告、各报考点公告信息及相关要求,准确掌握各报考点受理范围,严格依据限定条件选择报考点,避免因选错报考点而影响考试。
2.应届本科毕业生须选择就读学校所在地报考点办理网上报名及确认手续;成人高校应届本科毕业生可选择教学点所在地报考点办理相关手续。我省不受理省外院校应届本科毕业生(无论户籍是否在省内)以及户籍与工作单位均不在我省的非应届考生报考。
3.往届生应选择户籍或工作所在地指定报考点办理网上报名及确认手续。户籍所在地报考者需于网上确认阶段提交户口簿图片;非户籍所在地报考者须提供工作单位出具的在职证明及社保部门出具的2025年连续三个月社保缴纳凭证。凡提供虚假材料者,一经查实,立即取消报名、考试资格。
4.网上报名时,考生必须准确填写并反复核对姓名、性别、民族、身份证号、报考类别、考试科目等关键信息。考生提交报考信息后,“报考单位”“报考点”“考试方式”三项内容不可修改。如需调整,须于报名截止前取消原报名信息,重新填报并缴纳报考费。
5.报名期间,考生可修改或重新填报报名信息,但仅能保留一条有效报名信息(即占用单一考位)。逾期不可更改任何报名内容。
6.考生须如实、准确填写网上报名信息并提供真实材料。因信息错误或填报虚假信息导致无法参加考试(含初试、复试)或录取的,责任由考生自行承担。考生必须填写本人有效手机号码及电子邮箱,并在考试(含初试、复试)及录取阶段结束前保持联络畅通。
7.考生仅可填报一个招生单位的一个专业。填报前务必仔细了解并严格遵守报考条件及相关政策要求,因不符合要求导致后续无法确认、考试(含初试、复试)或录取的,责任由考生自负。
8.已获招生单位录取的推免生不得报考当年硕士研究生招生考试,否则取消其推免录取资格。
9.报考“退役大学生士兵”专项计划的考生,报名时须选择该专项计划,并准确填报入伍前学籍信息及入伍、退役信息。复试前须向招生单位提交“入伍批准书”“退出现役证”以供复核。若审核未通过,不得按专项计划参加复试,仅可于调剂阶段申请转入普通计划。
报考普通计划的考生,若报名时申请退役士兵初试加分并填报相关信息,经审核通过后,可于调剂阶段按规定申请专项计划调剂;未申请加分者不得参与专项计划调剂。
10.报考少数民族高层次骨干人才计划的考生,须按黑龙江省教育厅相关规定办理手续,具体要求详见黑龙江省教育厅官网通知。
11.符合教育部照顾政策的考生,须于网上报名时按要求填报相关信息。服役期间荣立三等战功、二等功以上或获二级以上表彰且符合报考条件的退役人员,可申请免初试攻读硕士研究生。符合免试资格者,须于教育部规定时间内登录“全国推荐免试攻读研究生(免初试、转段)信息公开暨管理服务系统”(https://yz.chsi.com.cn/tm)报名,逾期不予补报。
招生单位须组织免试考生参加复试,复试合格者方予拟录取。
12.选择我省报考点的残疾考生,如需考试期间提供合理便利,请参照《教育部 中国残联关于印发〈残疾人参加普通高等学校招生全国统一考试管理规定〉的通知》(教学〔2017〕4号)要求,于10月27日前联系报考点申请。
四、网上支付须知
1.所有在我省报考点报名的考生,提交报考信息后,必须在网上报名截止日期(10月27日22时)前,通过“网上支付”方式缴纳报考费150元/人。
2.考生网上支付时需严格遵循页面提示操作。缴费成功后,须于报考点规定时间内完成网报信息确认,否则报名无效。网上确认期间不再接受补缴报考费。
3.缴费前请仔细核对报考点受理范围,审慎操作。若因未遵守公告要求,或考生个人填报失误(如错选、误填报考点),导致无法网上确认、参加考试(含初试复试)及录取的,责任由考生本人承担。
4.如取消已缴费的报考信息,或因支付操作不当、网络问题导致重复缴费,研招网系统将在报名截止并完成对账后,统一退还重复费用,预计12月底处理完毕。
5.退费到账周期通常为1至7天,特殊情况下可能延至15天。退款将原路返回至支付账户,请勿在缴费后立即注销账户以免影响退费。如有疑问,请及时联系研招网客服。
五、报考点设置
1.2026年黑龙江省硕士研究生报名总计设置8个考区、35个报考点。各报考点的行政区域划分和受理报考范围均受到严格限定,考生须按限定条件选择报考点完成报名。
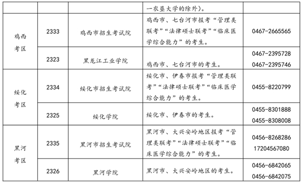
2.报考专业属于“管理类联考”和“法律硕士联考”及考试科目含“临床医学综合能力(西医)、临床医学综合能力(中医)”的应届毕业生,应选择就读学校所在地报考点;往届考生须选择户籍或工作所在地的哈尔滨市招生考试院、齐齐哈尔市招生考试院、牡丹江市招生考试院、佳木斯市招生考试院、大庆市招生考试院、鸡西市招生考试院、绥化市招生考试院、黑河市招生考试院上述八个报考点之一。
提示:以上八个市级招生考试院的办公地址与实际考试地点(考场)不是一个地址。需待网报确认结束后,各市招考院将根据考生报名人数选择一所或多所属地中学作为考点。具体考试地点以准考证上的考点地址为准。
3.哈尔滨市报考省外招生单位的考生须选择黑龙江科技大学、黑龙江工程学院、哈尔滨学院、黑龙江东方学院、哈尔滨金融学院、哈尔滨理工大学、黑龙江大学、东北农业大学、哈尔滨商业大学、哈尔滨医科大学、黑龙江中医药大学这11个报考点报名。其中,哈尔滨医科大学、黑龙江中医药大学仅受理报考省外招生单位医学门类(考试科目不含“临床医学综合能力”)的考生。
4.报考单独考试的考生应选择所报考院校作为报考点。
5.凡招生单位要求使用画板类工具、非常规考试用纸,或初试科目中存在考试时长超过3小时的,招生单位应在本考点为所有报考该学科专业的考生组织考试。
6.全省硕士研究生考区和报考点设置一览表:



六、网上确认
1.考生完成网上报名后,须于2025年11月5日前(具体时间以各报考点公告为准)登录网上确认系统提交相关材料,逾期不予受理。
2.考生登录信息确认页面后,凭学信网账号与密码进入网上确认平台,依次完成网报信息核对、本人图像照片上传、身份证及其他材料照片上传等操作,并等待审核结果。
3.审核结果将通过确认系统实时反馈,考生须及时登录系统查询。
4.未通过审核的考生须根据系统提示重新提交材料,或携带原始材料至报考点指定地点进行现场确认。
5.考生须认真核对并确认本人网上报名信息,经确认后一律不得修改。
6.考生所提交材料务必真实有效,如提供虚假材料导致无法参加考试(含初试、复试)或录取,责任由考生本人承担。
特别提醒:建议考生避免在确认截止当日提交审核材料,以防因审核未通过而缺乏补充材料的准备时间。
七、网上确认材料清单
1.本人免冠照片、手持身份证照片及身份证正反面原件照片。
2.本省高校2026届全日制应届本科毕业生(含成人高校、网络教育)须上传学信网《教育部学籍在线验证报告》。
3.本省户籍往届毕业生须提交:(1)毕业证书(丢失者需提供学信网《教育部学历证书电子注册备案表》或《中国高等教育学历认证报告》);(2)户口簿原件。
4.在本省工作且户籍未迁入的外省往届生须提交:(1)毕业证书;(2)加盖公章的工作证明;(3)2025年连续3个月的社保缴纳凭证。
5.本省户籍未毕业的自学考试本科生须提供自考身份证明材料(如准考证、课程合格证等)。外省户籍在本地自考的考生须提交:(1)自考身份证明材料;(2)加盖公章的工作证明;(3)2025年连续3个月的社保缴纳凭证。
6.报考“退役大学生士兵专项计划”的考生除上述对应类别材料外,还须上传“入伍批准书”和“退出现役证”。
7.未通过学历(学籍)校验的考生应在规定时限内完成核验。境外学历获得者除对应类别材料外,须补充提交教育部留学服务中心出具的《国(境)外学历学位认证书》。
8.对无法清晰辨识的证明材料照片,考生须重新提交清晰版本或前往现场审核。
八、考试资格审查
1.招生单位须依据教育部规定,全面审查考生报考信息及网上确认材料,确认考生考试资格。
2.若考生填报的报名信息不符合报考条件,不得准予考试。
3.网上学历(学籍)校验未通过的考生,招生单位应要求其在规定时间内提交权威机构出具的认证报告;否则不得准予考试。
九、打印准考证
考生须于考前10天左右,凭网报用户名和密码登录“研招网”自行下载并打印“准考证”。“准考证”需使用A4幅面白纸打印,正、反两面在使用期间均不得涂改或书写。考生须凭下载打印的“准考证”及本人有效居民身份证参加初试和复试。请务必妥善保管个人网报用户名、密码、“准考证”及有效居民身份证等重要证件,避免泄露或丢失带来损失。
十、诚信考试特别提醒
1.在研究生招生考试中,凡违反考试管理规定、破坏考场纪律、影响考试公平公正的考生,将依据《国家教育考试违规处理办法》从严处理。在校生由所在学校按规定给予纪律处分,情节严重者开除学籍;在职考生将通报其所在单位,由单位视情节给予党纪政纪处分;构成违法行为的,由司法机关依法追究法律责任,构成犯罪的依法承担刑事责任。
2.考生在硕士研究生招生考试中的违规或作弊行为将记入《国家教育考试诚信档案》,其诚信记录作为思想品德考核及录取的重要依据。凡因严重违反国家教育考试规定受到停考处罚者,处罚期满后若继续报考研究生,招生单位有权根据情节决定是否录取。
3.依据《中华人民共和国刑法修正案九》,在法律规定的国家考试中有下列行为将追究刑事责任:组织作弊;为组织作弊提供器材或其他协助;非法出售或提供试题、答案;代替他人或让他人代替自己参加考试。
4.根据《最高人民法院 最高人民检察院关于办理组织考试作弊等刑事案件适用法律若干问题的解释》,在全国硕士研究生招生考试中组织作弊,依法认定为刑法第二百八十四条之一第一款规定的“情节严重”。
特别提醒:在2026年硕士研究生招生考试的报名、信息确认及考试全过程中,务必树牢诚信意识、规则意识和法律意识,自觉抵制违纪违法行为。
十一、注意事项
1.考生须于考前及时登录“中国研究生招生信息网”下载打印准考证,考试安排信息(考点、考场、座位号等)详见准考证,务必提前做好考前准备工作。
2.研究生招生考试均在标准化考场进行,全程视频监控,并配备智能安检门、手机屏蔽仪、金属探测仪、身份证识别仪、作弊克等设备,坚决打击考试舞弊行为,切实维护考试公平公正,保障考生合法权益。
3.其他未尽事项,遵照《2026年全国硕士研究生招生工作管理规定》等文件执行。